صفحه اصلی
دانشگاه علوم پزشکی یاسوج
معرفی معاونت
معرفی معاونت
معاون پژوهش و فناوری
معاونین پیشین تحقیقات و فناوری
برنامه عملیاتی معاونت
برنامه استراتژیک معاونت
مدیرت های معاونت تحقیقات
معرفی مدیریت ها
مدیر توسعه ی پژوهشی و ارزیابی تحقیقات
مدیریت اطلاع رسانی پزشکی
مدیر امور مالی
مدیر امور اداری
اداره توسعه فناوری سلامت
معرفی اداره توسعه فناوری سلامت
مرکز رشد فناوری سلامت
مراکز تحقیقاتی
مرکز تحقیقات گیاهان دارویی
مرکز تحقیقات عوامل اجتماعی مؤثر بر سلامت
مرکز تحقیقات سلولی و مولکولی
کمیته تحقیقات دانشجویی
مرکز توسعه تحقیقات بالینی بیمارستان شهید بهشتی
مرکز توسعه تحقیقات بالینی بیمارستان امام سجاد
مرکز تحقیقات کهورت
آزمایشگاه جامع تحقیقات سلامت
اعتبار بخشی معاونت پژوهشی
تماس با ما
سال ۱۴۰۴- سرمایه گذاری در بخش تولید
امروز یکشنبه ، 1405/02/06
صفحه اصلی
دانشگاه علوم پزشکی یاسوج
درباره معاونت
درباره معاونت
معاون تحقیقات و فناوری
معاونین پیشین تحقیقات و فناوری
برنامه عملیاتی معاونت
برنامه استراتژیک معاونت
مدیرت های معاونت تحقیقات
معرفی مدیریت ها
مدیر توسعه ی پژوهشی و ارزیابی تحقیقات
معرفی مدیریت
معرفی کارکنان
ثبت بیماریها
فرم ها و آیین نامه ها
آیین نامه ها و فرم های طرح پژوهشی
سفر های خارجی
امتیاز بندی فعالیت های پژوهشی اعضای هیئت علمی
آئین نامه نگارش مقاله علمی
آئین نامه تشویق پژوهشگران
آئین نامه نامه همکاری پژوهشی دانشگاه
طرح های تحقیقاتی
اولویت های پژوهشی دانشگاه
شورای پژوهشی دانشگاه
اعضای شورای
معرفی و شرح وظایف شورای
آئین نامه و فرم ها
کمیته تحقیقات و فناوری دانشجویی دانشگاه
تاریخچه کمیته دانشگاهی اخلاق در پژوهش
اعضای کمیته اخلاق
دستورالعمل ها و بخشنامه های کمیته اخلاق
اولویت های HSR دانشگاه
ارزشیابی جامع فعالیت های تحقیقات و فناوری دانشگاه
پژوهانه
آیین نامه طرح رساله دکتری به دانشجویان مشمول طرح
شیوه نامه طرح رساله دکتری به دانشجویان مشمول طرح
فرم ها
مدیریت اطلاع رسانی پزشکی
معرفی مدیریت
ترجمان دانش
معرفی کارکنان
دسترسی به منابع الکترونیک
کمیته تامین منابع علمی
واحد علم سنجی دانشگاه
معرفی واحد
ماهیت و نحوه محاسبه شاخص H
seoبهینه سازی مطالب در موتورهای جستجو
سایت های مرتبط
فایل های مفید
مجلات دانشگاه
مجله ارمغان دانش
مجله مهارت ها و مراقبت ها بالینی
اداره انتشارات دانشگاه
کتابخانه مرکزی
نرم افزار آذر سا
امور مالی
امور اداری
اداره توسعه فناوری سلامت
اداره توسعه فناوری سلامت
مرکز رشد فناوری سلامت
مراکز تحقیقاتی
مرکز تحقیقات گیاهان دارویی
آزمایشگاه جامع تحقیقات سلامت
مرکز تحقیقات عوامل اجتماعی مؤثر بر سلامت
مرکز تحقیقات سلولی و مولکولی
کمیته تحقیقات دانشجویی
مرکز تحقیقات کوهورت
مرکز تحقیقات بالینی بیمارستان شهید بهشتی
مرکز تحقیقات بالینی بیمارستان امام سجاد
اعتبار بخشی معاونت پژوهشی
تماس با ما
منو
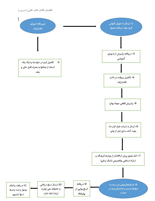
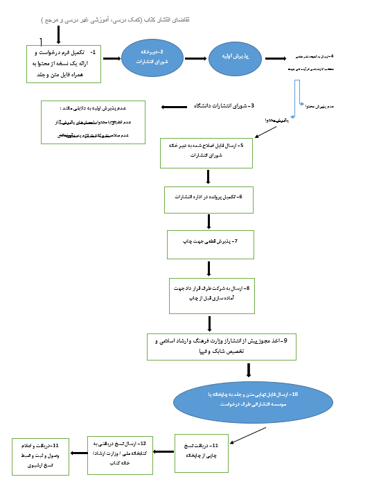
فرآیند ها